Table des matières

Programmation interactive

Initiation sur 3 jours Public : élèves beaux arts (2e année ++)

Description

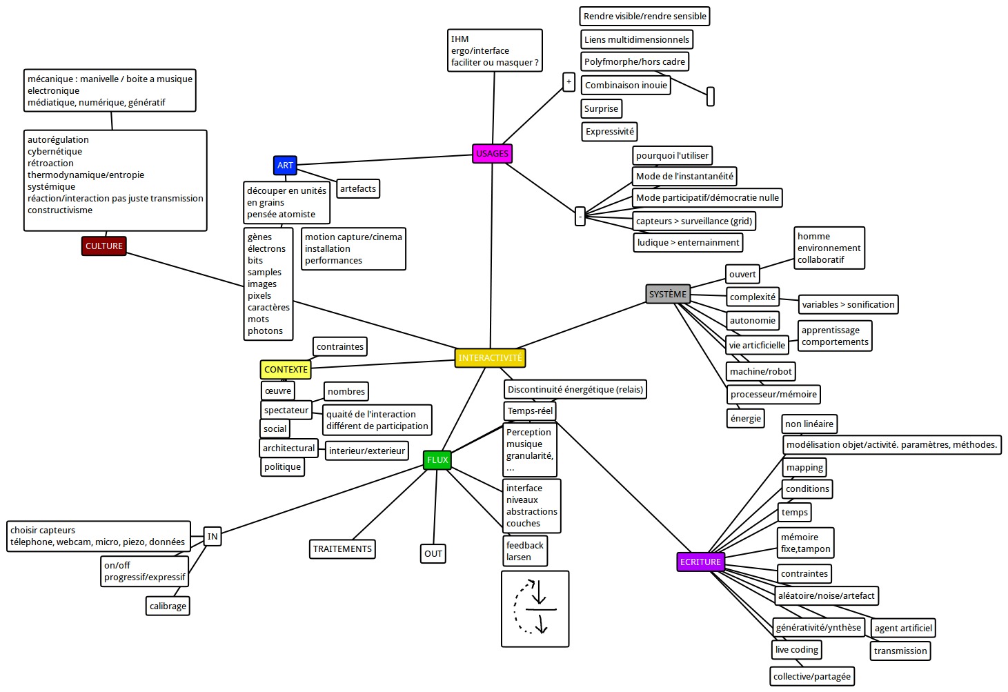
Les techniques interactives reposent souvent sur la captation de phénomènes physiques, traduits en électricité et en données informatiques par des composants électroniques plus ou moins complexes. Grâce à une connaissance même sommaire en électricité et en programmation, nous pourrons imaginer et réaliser de petits systèmes interactifs.

Ces techniques ont toujours été, depuis les premiers temps de l'électronique, déviée à des fins artistiques. La finalité aujourd'hui de tels dispositifs couvre un large spectre de réalisations : vidéo, audio, 3D, chimique, mécanique, optique, etc.

Déroulé

Introduction

  1. Exemple d'interactivités .
  2. La chaîne capteur / traitement / actionneur.
  3. les différents capteurs
  4. les différents actionneurs
  5. Les différents traitements (lisser, moyenne, comparaison…)
  6. Le matériel électroniques (composants passifs, actifs, microcontroleurs)
  7. Les logiciels : (Arduino , puredata , et autres…)

Bases de l'électronique - 1/2j

Initiation à l'Arduino - 1/2j

Programmation avec Pure Data 1j

Programmation avec Processing 1j

Objectifs

interactivite.jpg

Page ressources connexes

Les contenus des formations seront piochés ici et la !